江宁路街道新冠疫苗接种最新安排
三星坊居委会 2023-05-15
新冠抗体“保护期”快到了,如何接种?江宁路街道新冠疫苗接种最新安排→
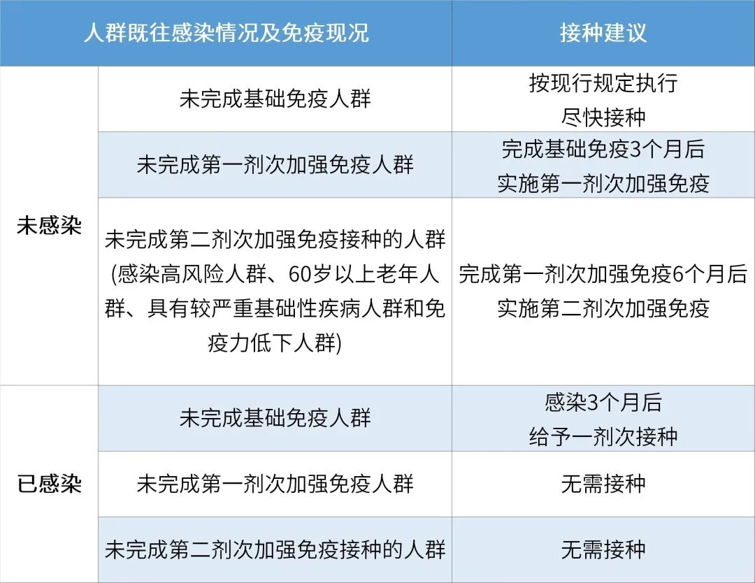
“随着时间延长, 新冠中和抗体在体内的滴度 会慢慢降低。 如果要有效防止再次感染, 在体内抗体显著下降前 再次接种新冠疫苗是有必要的。” 市疾控中心免疫规划管理科 科长肖晓文如是解析 江宁路街道新冠疫苗接种 最新安排如下 👇👇👇 接种点位 江宁路街道社区卫生中心 (淮安路736号) 接种时间 每周四下午2点至4点 接种方式 60周岁及以上居民 随到随打 其他居民需在 “健康云”预约 老年人群如有接种特殊需要 可联系属地居委会 疫苗种类 01 新冠病毒灭活疫苗(国药中生北京公司、北京科兴公司) 02 重组新冠病毒疫苗【智飞龙科马(CHO)】 03 腺病毒载体新冠病毒疫苗(康希诺吸入式) 接种建议 注:接种建议针对18岁及以上人群 名词解释: ①完成基础免疫是指:科兴或北生或武生满2针,或康希诺满1针,或智飞满3针 ②第一剂次加强是指:科兴或北生第3针,或康希诺第2针 ③第二剂次加强是指:科兴或北生第4针 接种须知 ①请全程佩戴好口罩,携带身份证、手机。听从现场工作人员指引,保持间距,接种后留观30分钟。 ②接种前请勿空腹;70周岁及以上老年人接种需家属陪同下。 ③接种后48小时内不能进行核酸检测。 ④曾经感染过新冠病毒的人员接种请参考上文“接种建议”。 除此之外,我们呼吁普通居民 要把战“疫”以来养成的 良好卫生习惯保持下去 勤洗手、勤消毒、多打扫、多通风 践行健康生活方式 — THE END —
